【株洲市疫情现况,株洲市疫情现况最新消息】

zuanqian8 6 2026-03-28 07:21:11

株洲有多少例新冠肺炎

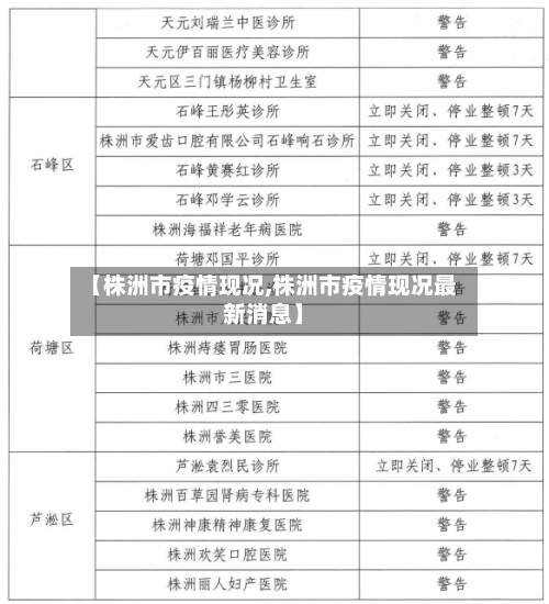
〖壹〗、芦淞区在管控人员中发现28例新冠病毒无症状感染者 11月18日,株洲市芦淞区新冠肺炎疫情防控指挥部发布消息:当日,芦淞区新增28例新冠病毒无症状感染者 ,主要分布在龙泉街道(16例) 、建宁街道(10例)、庆云街道(2例)。所有阳性人员均为管控人员中发现,近日活动区域已纳入管控 。

【株洲市疫情现况,株洲市疫情现况最新消息】-第1张图片

〖贰〗、株洲有27例疫情。通过查询相关公开资料,2022年11月11日 ,株洲市新冠肺炎疫情防控指挥部发布消息,株洲新增确诊病例3例,无症状感染者24例。

【株洲市疫情现况,株洲市疫情现况最新消息】-第2张图片

〖叁〗 、例 。株洲市 ,古称建宁,是湖南省辖地级市,位于湖南省东部 ,株洲2022年12月5日新冠肺炎6例,均已闭环转运至定点医院。

【株洲市疫情现况,株洲市疫情现况最新消息】-第3张图片

〖肆〗、月1日0—24时,全国新增本土确诊病例55例 ,新增本土无症状感染者44例;湖南株洲主城区市民需居家休息3天 ,郑州对部分区域防控措施进行调整。 具体信息如下:全国新增本土病例情况新增本土确诊病例55例分布:江苏40例,湖南7例,北京2例 ,湖北2例,山东1例,河南1例 ,海南1例,云南1例 。

〖伍〗、月29日,株洲市天元区新冠肺炎疫情防控指挥部发布消息。当日 ,天元区在管控人员中发现5例新冠病毒无症状感染者,近来均已闭环转运至定点医院。

株洲封了哪些地方

建宁街道 庆云街道 龙泉街道 枫溪街道坚固村双江组安置小区 枫溪街道双江小区 白关镇双福村 白关镇玉泉村 建设街道沿江路2号2栋 建设街道沿江路2号5栋 贺家土街道文化园 1董家塅街道建设一村12栋 1董家塅街道建设一村15栋 1枫溪街道云山诗意小区 。

题主是否想询问“2022年株洲九郎山封山了吗”?封了。九郎山位于株洲市北郊。距长沙30公里,距湘潭10公里 ,主峰海拔328米,是长 、株、潭三市城区之最,截止到2022年10月14日通过查询株洲市九郎山发布的公告可知 ,为预防山火 ,株洲九郎山各个出入口已封闭,已经封山 。

庆云街道、龙泉街道 。通过查询株洲相关资料显示,2022年11月24号株洲庆云街道 、龙泉街道有序恢复生产生活秩序。株洲市 ,古称建宁,是湖南省辖地级市,位于湖南省东部。

按照近来疫情形势来看 ,预计湖南株洲要到11月中下旬才可以全面解封,届时将恢复正常出入 。湖南株洲本轮疫情发生至今也是有段时间了,近来依然还有不少新增病例 ,不过好在都是在管控人员中发现的。

决定对云阳国家森林公园(云阳山省级自然保护区)实行封闭管理。现通告如下:自2022年10月19日00:00对云阳国家森林公园(云阳山省级自然保护区)全区域实行封闭管理,任何单位和个人未经批准不得进入,具体开园时间我们将及时更新发布并告知广大游客朋友 。

株洲市无症状感染者现在有多少例

〖壹〗、截止2022年11月17日 ,确诊35例。根据2022年11月17日株洲疫情最新消息,株洲市现有确诊35例,新增无症状感染者66例。株洲市一般指株洲 。株洲 ,古称建宁 ,湖南省辖地级市,长株潭城市群核心城市、长江中游城市群城市之一。

〖贰〗 、由于南京机场的失误,全国大范围的疫情已经逐渐开始蔓延 ,而湖南株洲也被爆出已经出现4例无症状感染者,近来官方也已经公布了他们的活动轨迹,很多人看了这些数字都觉得非常的害怕 ,因为似乎从去年的疫情以后都没有出现过如此大规模的发生事故了。

〖叁〗 、月29日0-24时,湖南省报告新增新型冠状病毒肺炎无症状感染者5例(长沙市2例、株洲市2例、常德市1例,其中长沙市1例当日转为确诊病例) ,当日解除隔离0例,尚在医学观察15例(境外输入10例) 。近来追踪到密切接触者33897人,已解除医学观察32006人 ,尚在接受医学观察1891人。

〖肆〗 、根据湖南卫健委通报的消息,株洲市在11月7日0-24时新增本土确诊病例1例,新增本土无症状感染者36例。这一数据表明 ,株洲市的疫情形势仍然严峻复杂 ,单日仍有确诊病例新增 。因此,短时间内株洲市无法实现全面解封 。按照当前的疫情形势来看,预计株洲市要到11月中下旬才可以全面解封 ,届时将恢复正常出入。

〖伍〗、据湖南卫健委数据显示,2022年11月7日0-24时,株洲市新增确诊3例 ,新增无症状感染者30例,其中22例为管控人员中发现。这一数据表明,株洲市的疫情防控形势依然严峻 ,需要继续加强防控措施,确保疫情不扩散、不反弹 。

〖陆〗 、比较高60%感染者无症状存在一定研究依据,但具体比例尚无定论;无症状感染者存在导致新一轮爆发的可能性 ,但通过现有防控措施可有效控制风险。

上一篇:大冶市保安疫情/大冶市保安镇最新新闻
下一篇:【商洛市疫情药店,商洛市有多少家药店】
相关文章

 发表评论

暂时没有评论,来抢沙发吧~