【桂林市疫情公布,桂林市疫情公布最新情况】

zuanqian8 2 2026-03-23 10:45:44

注意啦!桂林市已有3个城区加强出行管控!不能随意出门

〖壹〗、所有党员干部 、人大代表、政协委员要发挥带头作用,管好自己、家人 、亲属 ,带动朋友 、街坊、邻居,协助社区及小区工作人员劝导居民按要求少出门、少上街,不串门 、不聚集 。各机关、企事业单位要加强对本单位干部职工的宣传教育和监督管理工作 ,全区干部职工要带头执行人员出行管控措施。

【桂林市疫情公布,桂林市疫情公布最新情况】-第1张图片

〖贰〗、加11管控过了3天不能自由。将3天居家健康观察加11天日常健康监测 ,而在这11天居家隔离观察期间也是不能出门的,因为日常监测期间,原则上仍需保持居家不外出 ,如有特殊情况的话,在做好个人防护的前提下,可以采取适当的出行措施 。

【桂林市疫情公布,桂林市疫情公布最新情况】-第2张图片

〖叁〗 、严格控制城区居民出行 。每户家庭每两天可指派1名家庭成员上街采购生活物资 ,其他人员除生病就医、疫情防控工作需要、在商超和药店上班外,不得外出。

【桂林市疫情公布,桂林市疫情公布最新情况】-第3张图片

〖肆〗 、绿码不代表能通行,只是通行的必备条件之一 ,什么时候能够通行,怎么通行,以市、县指挥部发布的通告为准。通告未发布之前 ,请全市居民积极申领健康码并继续坚持每天打卡 。

〖伍〗、对于坐惯了地铁的民众可以选取不同的地铁线路,北京的地铁路线是交汇贯通的。无论民众乘坐哪一条线路,总能换乘到适合自己的路线。每个站点之间的距离也不太远 ,每个线路都是互通交汇的 ,各位群众只要在出行前提前做好准备工作就可以了 。

广西昨日新增本土确诊病例最新消息

〖壹〗 、月17日0-24时,广西新增本土确诊病例59例,均在北海市 ,具体分布如下:北海市各区县分布:海城区41例、银海区12例、合浦县5例 、铁山港区1例。病例类型说明:新增的59例确诊病例中,包含31例由无症状感染者转为确诊病例的情况,均发生在北海市。

〖贰〗 、境外输入病例:新增29例 ,涉及上海、广东、广西等9个省市,其中浙江1例由无症状感染者转为确诊病例 。境外输入病例持续存在,需强化口岸检疫和闭环管理。无症状感染者:新增19例(境外输入17例 ,本土2例均在河南周口市)。无症状感染者具有隐匿性,需通过扩大筛查范围 、提高检测频次等措施尽早发现 。

〖叁〗、月23日0—24时,31个省区市新增本土确诊病例87例 ,新增本土无症状感染者782例。中疾控表示将继续考虑隔离期能否再缩短。新增本土确诊病例情况7月23日0—24时,31个省(自治区、直辖市)和新疆生产建设兵团报告新增确诊病例129例 。

〖肆〗 、上海:3084例,占本土确诊病例的95% ,其中974例由无症状感染者转为确诊病例 。吉林:88例 ,含26例由无症状感染者转为确诊病例。其他省份:黑龙江64例、广东20例、江苏11例 、江西9例、山西5例、北京/浙江/山东/河南各2例,河北/辽宁/安徽/湖北/湖南/云南/陕西/青海各1例。

桂林疫情有爆发趋势

桂林疫情形势严峻,新增病例数较多 ,有爆发趋势 。具体分析如下:新增病例数量:20日广西新增阳性病例232例,其中桂林新增201例,占广西新增病例的绝大多数 ,显示出桂林疫情的严重性。病例分布区域:桂林的疫情中心临桂区新增165例,是疫情最为严重的区域。

桂林市是全国伤寒 、副伤寒监测点,自20世纪90年代初以来 ,伤寒、副伤寒疫情一直居高不下,上下波动呈上升趋势,成为近年来广西壮族自治区伤寒副伤寒发病率比较高的城市 ,1997~2000年4年中发病率居广西壮族自治区前10位的县桂林分别占有7个、6个 、7个 、9个,发病数分别占广西区总数的300%、30.24%、594% 、614% 。

广西桂林疫情严重的。通过查询到的相关公开信息显示广西桂林截止到2022年11月27日:新增本土:4。新增本土无症状:179 。现有确诊:12。累计确诊:47,属于高风险地区。根据广西桂林防疫管控措施的要求 ,进出广西桂林的人员都需要进行七天的隔离期 ,确保核酸检测为阴性才可以 。

广西桂林疫情最新消息(广西桂林疫情最新消息通知)

〖壹〗、桂林疫情最新消息截止至11月20日24时,桂林市新增201例本土无症状感染者。其中临桂区165例,叠彩区29例 ,象山区4例,秀峰区2例,七星区1例 ,在集中隔离、居家隔离人员和社区筛查中发现。11月20日0-24时,广西新增本土无症状感染者232例 。

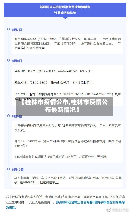
〖贰〗 、广西桂林1名非法入境阳性感染者活动轨迹--- 2021年12月6号 早上两点三十分钟到七星区体育馆路口又来米粉店,同车人员下车购买米粉后在车上就餐;早上两点四十分至三点五十分从七星区到秀峰区官桥村310号取物品后再返回七星区;早上三点五十分钟至五点整到七星区樟木村委巷口村21号 。

〖叁〗、月17日0-24时 ,广西新增本土确诊病例59例,均在北海市,具体分布如下:北海市各区县分布:海城区41例、银海区12例 、合浦县5例、铁山港区1例。病例类型说明:新增的59例确诊病例中 ,包含31例由无症状感染者转为确诊病例的情况,均发生在北海市。

广西桂林公布1名非法入境阳性感染者活动轨迹,他都去过哪里?

〖壹〗、点50分到达七星区樟木村委巷口村21号 。流调显示这名患者的活动轨迹是这样的,发现疫情后 ,当地累计排查了密接62人 ,次密接246人,近来核酸采样已经开展。

〖贰〗 、桂林有一名非法入境的人员,在核酸检测中检测出呈阳性确诊了病例。其行动轨迹也立马在网上公布了 ,桂林也在第一时间,对其去过的地方以及接触过的人,采取核酸检测 。也在第一时间 ,对密切接触者进行隔离。大大降低了疫情传播的风险,疫情防控工作做得比较到位。

〖叁〗、广西桂林、浙江绍兴分别发现阳性感染者 。具体情况如下:广西桂林:2021年12月6日,广西桂林市疾控中心报告1名隔离管控的非法入境人员新冠病毒核酸检测呈阳性。

〖肆〗 、桂林市疾控中心公布了一名非法入境的阳性感染者的活动轨迹 ,造成密接人员62人,次密接人员246人,引发了广泛关注。

〖伍〗 、与阳性感染者有时空重合人员:2021年12月5日 ,广西报告2名非法入境人员新冠病毒核酸检测阳性,其活动轨迹涉及广西多地,包括崇左市凭祥市匠龙村岜口屯、南宁市江南区苏圩桂林米粉店、南宁市经开区吴圩机场4号门等多个地点 。若与这2名阳性感染者有时空重合 ,需立即主动报备并配合落实核酸检测等防控措施。

桂林临桂最新新冠疫情如何爆发的

中新网桂林11月19日电 (黄艳梅 赵琳露)广西桂林市官方19日召开新冠肺炎疫情防控新闻发布会通报 ,11月18日0时至24时,桂林市新增本土无症状感染者57例(临桂区43例,叠彩区11例 ,秀峰区1例,阳朔县1例,永福县1例) ,近来所有阳性感染者均在定点医院或方舱医院救治,无重症病例。桂林市已划定8个高风险区 。

广西桂林临桂疫情是2022年11月29日开始 。通过查询相关公开信息显示,截止于2022年11月29日 ,广西桂林地区防疫防控为低风险管理,防疫管控措施要求是具备绿色健康码,可以出入公共场所 ,11月29日有1例新冠肺炎病例。截止于2022年12月9日,广西桂林临桂新增无症状感染者28例。

广西桂林 、浙江绍兴分别发现阳性感染者 。具体情况如下:广西桂林:2021年12月6日,广西桂林市疾控中心报告1名隔离管控的非法入境人员新冠病毒核酸检测呈阳性。

日临桂区有118例新冠肺炎。通过查询相关公开信息显示11月19日0时至24时 ,桂林市新增本土无症状感染者120例 ,其中临桂区118例、七星区1例、象山区1例 。

上一篇:广西兰宁市疫情(广西宁明新型冠状病毒)
下一篇:【镇江市疫情新增,镇江市疫情新增最新消息】
相关文章

 发表评论

暂时没有评论,来抢沙发吧~