东莞市疫情今日(东莞疫情速报)

zuanqian8 3 2026-03-22 13:24:30

东莞:撤除村(社区)硬隔离围闭,快递 、外卖车辆可正常出入

全市所有村(社区)取消硬隔离围闭措施,不得限制人员 、车辆等有序进出 ,外围不再进行体温检测。允许村(社区)内部小区暂时保留入口单向测温措施;小区外来人员和车辆 ,包括外卖、快递、家政服务 、装修维修等服务人员经测温后,可正常出入 。通告从发布即日起执行 。编辑今日走访东莞东城、寮步两镇区,发现硬围挡已经撤除。

东莞市疫情今日(东莞疫情速报)-第1张图片

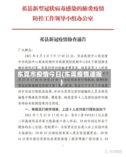
网上就可申领临时牌!临牌到期的看过来~

〖壹〗、原临时号牌过期:新购置车辆的原临时号牌超过有效期时 ,无需重复提交证明即可再次申领。车辆转出未转入:车辆转出后未办理转入且原临时号牌过期的,可在线再次申领 。办理流程 注册登录:下载并登录“交管12123 ”手机APP,进入机动车业务版块 ,根据业务情形选取“申请新车临时号牌 ”或“申请转出车临时号牌”。

东莞市疫情今日(东莞疫情速报)-第2张图片

〖贰〗 、通过网上车管所补办临牌,需根据不同情况提交相应材料或直接申领,具体方法如下:新购置车辆首次申领临牌 操作流程:登录当地网上车管所平台(如交管12123APP或官方网站) ,选取“临时号牌申领”功能,按提示上传购车发票、车辆合格证、交强险保单等证明凭证的影像资料,填写收件地址并支付工本费及邮寄费用。

东莞市疫情今日(东莞疫情速报)-第3张图片

〖叁〗 、临牌到期后 ,可通过交管12123 APP在线办理延续,具体步骤如下:下载并注册APP在手机应用商店搜索“交管12123 ”,下载后完成注册、登录及实名认证 。进入业务办理入口打开APP首页 ,点击右下角“更多” ,进入业务中心。选取申请类型在“机动车业务”栏中,点击“申请新车临时号牌 ”。

〖肆〗、车主可登录“交管12123”手机APP向车辆所在地公安交管部门申领临时号牌,实行临时号牌网上申请 、网上受理、后台审核、邮寄送达 。【可网上申请的情形】以下三种情形可以网上申请办理:一是对新购置的车辆 ,可以网上提交有关证明凭证影像资料,直接申领临时号牌。

东莞4月6日可能复学吗

东莞4月6日可能复学吗 w2267猴 当然是可能的。按照全市统一安排,清明假期之后 ,东莞学子将陆续返校复课 。记者了解到,近来符合返校复课条件的镇街和学校,已经做好了准备 ,并根据相关规定,做好了返课复学后的安排。茶山镇:茶山镇全镇各中小学校 、幼儿园将分批次有序复学。

大连市预计12月6日起各级各类学校和校外培训机构恢复正常教学秩序 。具体信息如下:复学条件与时间:根据全市疫情防控总体形势,若社会面无新增新冠病毒阳性病例 ,预计12月4日零时大连市全域降为低风险地区 。

湖南农业大学复学手续从提交申请到完成审批,通常需要4-6周,具体时长受材料完备性 、学校行政效率及节假日等因素影响 ,开学后第一周提交申请的学生 ,建议通过主动沟通确认进度以明确最终完成时间。

上一篇:金昌市金川疫情/金昌市金川区防疫
下一篇:桐乡市有疫情吗(桐乡现在疫情具体情况咋样)
相关文章

 发表评论

暂时没有评论,来抢沙发吧~