转转8
  • 首页
  • 娱乐新闻
  • 日常知识
  • 游戏百科
  • 历史长河
  • 电脑常识
首页 游戏百科
  • 【延安市疫情今天,延安疫情最新消息今天新增病例】

    【延安市疫情今天,延安疫情最新消息今天新增病例】

    游戏百科 •2026-03-07

    陕西省延安市有没有疫情 通过查询相关资料显示,陕西省延安市没有疫情。截止2022年9月4日,陕西省延安市新增本土病例为0,连续2天无新增病例,所以陕西省延安市没有疫情。月19日0-24时,陕西无新增本...

    延安市疫情今天
  • 【荆州市疫情工资,荆州疫情补贴】

    【荆州市疫情工资,荆州疫情补贴】

    游戏百科 •2026-03-07

    爱心达人LokeN:为队友家乡捐款三万元,曾多次参加捐款活动 〖壹〗、为湖北荆州疫情捐款捐款详情:近日,LokeN以个人名义通过荆州市红十字会,向荆州市中心医院、荆州市第一人民医院定向捐款30000元...

    荆州市疫情工资
  • 【内江市银山疫情,内江市银山疫情最新情况】

    【内江市银山疫情,内江市银山疫情最新情况】

    游戏百科 •2026-03-07

    银山镇人口数据 人口与教育:总人口68000人,其中非农业人口13000人。镇上设有邮局和电信支局,通讯设施覆盖大部分村落。教育设施完善,有2所初级中学和18所小学,保障了90%以上的入学率,实现了九...

    内江市银山疫情
  • 西安市疫情朗诵/西安市疫情朗诵稿件

    西安市疫情朗诵/西安市疫情朗诵稿件

    游戏百科 •2026-03-07

    适合孩子朗诵的抗疫作品2022 〖壹〗、《相信你》——给居家的孩子们 醒目的警戒线突然拉开,学生暂离学校,社区闭环管理,身边的空气骤然紧张起来。疫情,再一次向我们发出挑衅,居家!我们再一次携手并肩!孩...

    西安市疫情朗诵
  • 【伊宁市疫情物价,伊宁最新疫情政策】

    【伊宁市疫情物价,伊宁最新疫情政策】

    游戏百科 •2026-03-07

    现在伊犁疫情怎么样? 〖壹〗、一是思想认识不够到位。对疫情防控的复杂性、严峻性认识不够深刻,对引发此次疫情的奥密克戎变异株病毒传播的规律认识不足,各项工作措施跟不上病毒传播的速度。二是应急处置能力有待...

    伊宁市疫情物价
  • 【安顺市学校疫情,安顺学校地址】

    【安顺市学校疫情,安顺学校地址】

    游戏百科 •2026-03-07

    贵州贵阳安顺市没有疫情吗? 有疫情。通过查询贵州贵阳安顺市疫情防控中心显示,截止到2022年9月29日,近14天有新增疫情病例情况,属于中风险地区,是有疫情的。所以贵州贵阳安顺市居民应做到足不出户,佩...

    安顺市学校疫情
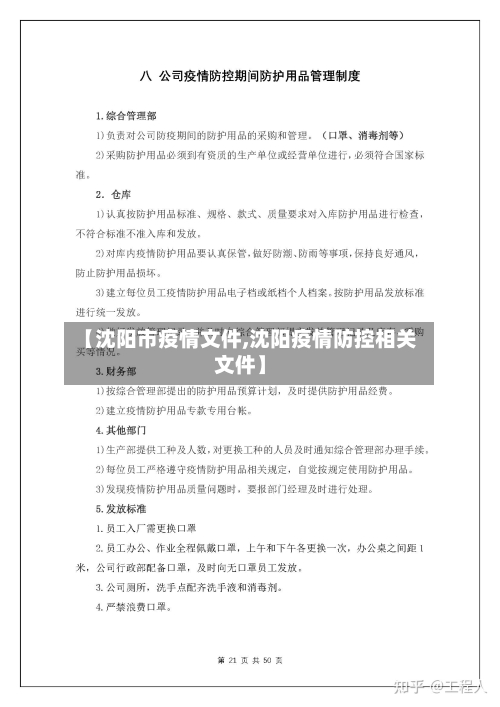
  • 【沈阳市疫情文件,沈阳疫情防控相关文件】

    【沈阳市疫情文件,沈阳疫情防控相关文件】

    游戏百科 •2026-03-07

    沈阳暂时关停社会娱乐活动! 〖壹〗、沈阳市为防控疫情,自3月14日12时起暂时关停了洗浴、KTV、歌舞厅等多类社会娱乐活动场所。 具体信息如下:关停背景:国内新冠疫情形势严峻复杂,沈阳市自3月6日以来...

    沈阳市疫情文件
  • 【临江市疫情发布,临江防疫公告】

    【临江市疫情发布,临江防疫公告】

    游戏百科 •2026-03-07

    国内重点地区来/返宜昌管理措施(宜昌境外返宜人员管控) 〖壹〗、对5月22日以来有天津市西青区大寺镇和赤龙南街道、河北省邯郸市峰峰矿区峰峰镇和大社镇、江苏省苏州市太仓市双凤镇和娄东街道旅居史的来鄂返鄂...

    临江市疫情发布
  • 伊春市疫情措施(伊春市疫情措施有哪些)

    伊春市疫情措施(伊春市疫情措施有哪些)

    游戏百科 •2026-03-07

    【战“疫”行动】(39)战“疫”不松劲!全省生态环境系统坚守阵地_百度... 全省生态环境系统在战“疫”期间坚守阵地,全面开展环境监管、医废处置、环境监测及污染防治等工作,确保环境安全与质量稳定。即日...

    伊春市疫情措施
  • 兰溪市疫情案例(兰溪市疫情案例查询)

    兰溪市疫情案例(兰溪市疫情案例查询)

    游戏百科 •2026-03-07

    兰溪市紧急寻找次密切接触者(兰山急寻密切接触者) 〖壹〗、021年8月7日,兰溪市疾控中心接金华市疾控中心疫情协查通报一名新冠肺炎密切接触者流入兰溪市,近来,范某本人在安徽省池州市东至县。兰溪市新型冠...

    兰溪市疫情案例
  • 首页
  • 上一页
  • 98
  • 99
  • 100
  • 101
  • 102
  • 103
  • 104
  • 105
  • 106
  • 107
  • 下一页
  • 尾页

最近发表

  • 阳泉市近日疫情/阳泉疫情最新消息2020
  • 【新郑市疫情直播,河南省新郑市疫情动态实时播报】
  • 云南临沂市疫情(云南省临沧市最新疫情)
  • 【眉山市疫情最新,眉山市最新疫情防控公告】
  • 营口市房价疫情(营口房价走势最新消息)
  • 绥德市疫情最新通报(绥德新冠最新消息)
  • 【襄阳市疫情信息,襄阳市最新疫情】
  • 湛江濂江市疫情/湛江廉江最新疫情
  • 【安阳市疫情防空,安阳市疫情防控措施】
  • 仙桃市疫情统计/仙桃市疫情最新政策

热门文章

  • 【塘沽市最新疫情消息,塘沽状况】2026-02-18
  • 【南通市爆发疫情,南通发现疫情】2026-02-20
  • 铜川市医院疫情/铜川医院有哪些2026-02-18
  • 酉阳丁市疫情广播(重庆酉阳丁市新闻)2026-02-18
  • 武隆市疫情最新通报(武隆疫情最新数据消息)2026-02-18
  • 徐州市疫情防疫(徐州市疫情防控中心)2026-02-20
  • 【长泰市疫情最新通报,长泰县疫情防控】2026-02-18
  • 【廊坊市银行疫情,廊坊银行最新动态】2026-02-18

© 2026 转转8 京ICP备1111040123号-1