转转8
  • 首页
  • 娱乐新闻
  • 日常知识
  • 游戏百科
  • 历史长河
  • 电脑常识
首页 娱乐新闻
  • 【嵊州市疫情防,嵊州市疫情防控政策】

    【嵊州市疫情防,嵊州市疫情防控政策】

    娱乐新闻 •2026-02-23

    2022绍兴嵊州阳性感染者活动轨迹通知 022年5月26日8点20分,接绍兴市疾控协查报告一例新冠病毒核酸检测阳性感染者5月25日曾有在嵊活动轨迹,已对其在嵊密切接触者、次密切接触者进行紧急排查,并开...

    嵊州市疫情防
  • 林芝市疫情情况最新/林芝疫情2021政策

    林芝市疫情情况最新/林芝疫情2021政策

    娱乐新闻 •2026-02-23

    西藏林芝有疫情吗 截止2022年10月13日,没有。据查询相关资料显示,10月12日10时西藏林芝疫情最新消息,新增为0例,没有疫情,但仍需要根据疫情防控措施,做好疫情防护工作。林芝,是西藏自治区下辖...

    林芝市疫情情况最新
  • 昆山市疫情申报(昆山市疫情申报电话)

    昆山市疫情申报(昆山市疫情申报电话)

    娱乐新闻 •2026-02-23

    昆山市疫情防控2022年第23号通告 昆山市疫情防控2022年第23号通告核心内容如下:疫情数据概况 新增情况:4月1日0至24时,昆山无新增本土确诊病例,新增本土无症状感染者5例。累计数据:3月10...

    昆山市疫情申报
  • 【博乐市有疫情,博乐疫情最新消息解封】

    【博乐市有疫情,博乐疫情最新消息解封】

    娱乐新闻 •2026-02-23

    博乐哪时解封 022年9月初。因为疫情防控需要,从2022年8月15日起,博乐市对重点区域实施封闭管理,根据博乐市疫情防控部门发布公告称,在2022年9月初会进行解封,具体要看当地疫情新增情况,如果持...

    博乐市有疫情
  • 广州环市东路疫情/广州环市东路小区

    广州环市东路疫情/广州环市东路小区

    娱乐新闻 •2026-02-23

    968333是什么号码 〖壹〗、广州燃气968333。96833服务热线在天河区护林路13号燃气集团天然气调度中心办公楼圆满完成话务接听应急实战演练,标志着燃气集团96833服务热线天河应急备用场所正...

    广州环市东路疫情
  • 珲春市疫情行程/珲春疫情防控最新消息

    珲春市疫情行程/珲春疫情防控最新消息

    娱乐新闻 •2026-02-23

    珲春静态管理原因 〖壹〗、疫情。截止到2022年8月22日,珲春新增一例无症状感染者,吉林珲春市新冠肺炎疫情防控工作领导小组发布通告:经市疫情防控工作领导小组研究决定,于8月22日5时至8月22日24...

    珲春市疫情行程
  • 【河北疫情在哪些市,河北疫情在哪些市区封城】

    【河北疫情在哪些市,河北疫情在哪些市区封城】

    娱乐新闻 •2026-02-23

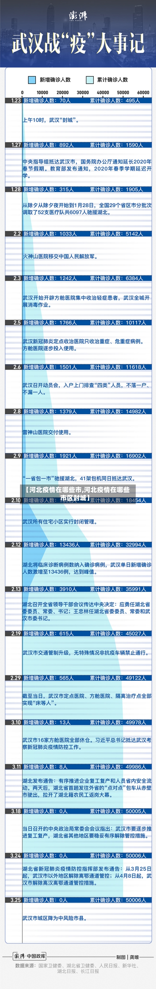
    河北疫情在石家庄哪里 〖壹〗、通过查询相关资料显示,河北疫情在石家庄张家口。截止2022年8月23日河北新增无症状感染者4例,其中石家庄市2例(桥西区1例、正定县1例),为外省来冀返冀乘客,在集中隔离...

    河北疫情在哪些市
  • 【江西宜春市疫情,江西宜春疫情最新情况播报】

    【江西宜春市疫情,江西宜春疫情最新情况播报】

    娱乐新闻 •2026-02-23

    江西宜春温汤有疫情吗 没有近日,我队疗休养人员在温汤地矿疗养院休养期间,恰逢上饶市铅山县突发新冠肺炎疫情。由于宜春市温汤镇属明月山风景区内,按照当地新冠疫情防控要求,我队相关工作人员积极与疗养院沟通,...

    江西宜春市疫情
  • 【清镇市疫情公交,清镇市疫情公交停运了吗】

    【清镇市疫情公交,清镇市疫情公交停运了吗】

    娱乐新闻 •2026-02-23

    清镇隔离点在哪里 〖壹〗、据了解,清镇市健康驿站位于站街镇老胡寨村。是由贵阳市第一人民医院接管的一个以收纳疫情期间密接人员集中进行隔离的站点。站街镇老胡寨村该站点工作人员有50余人,截至近来共收纳密接...

    清镇市疫情公交
  • 杭州市疫情聚会(杭州 疫情 聚会)

    杭州市疫情聚会(杭州 疫情 聚会)

    娱乐新闻 •2026-02-23

    2021年8月份杭州可不可以聚会吃饭? 〖壹〗、021年8月份,杭州可不可以聚会吃饭?现在中国的疫情开始复发了,杭州也很危险。所以说现在是不可以聚会吃饭的。〖贰〗、八月份杭州可以聚会吃饭,但是不要大规...

    杭州市疫情聚会
  • 首页
  • 上一页
  • 181
  • 182
  • 183
  • 184
  • 185
  • 186
  • 187
  • 188
  • 189
  • 190
  • 下一页
  • 尾页

最近发表

  • 【平度市肺炎疫情,平度市新冠肺炎疫情】
  • 【怀仁市发布最新疫情,怀仁市最新消息】
  • 【云南普洱市墨江疫情,云南普洱市墨江疫情防控电话】
  • 孝感市县疫情(孝感市最新疫情)
  • 【长葛市疫情中心,长葛防疫情况】
  • 【忻州市疫情路径,忻州市疫情路径分析】
  • 太原市历史疫情(太原市疫情现状)
  • 怀远市疫情最新通知(怀远县新冠肺炎防控指挥部办公室)
  • 合肥市疫情峰值(合肥疫情风险等级调整日期)
  • 【镇江市黄江镇疫情,镇江市黄页电话】

热门文章

  • 【塘沽市最新疫情消息,塘沽状况】2026-02-18
  • 【南通市爆发疫情,南通发现疫情】2026-02-20
  • 铜川市医院疫情/铜川医院有哪些2026-02-18
  • 武隆市疫情最新通报(武隆疫情最新数据消息)2026-02-18
  • 徐州市疫情防疫(徐州市疫情防控中心)2026-02-20
  • 酉阳丁市疫情广播(重庆酉阳丁市新闻)2026-02-18
  • 【长泰市疫情最新通报,长泰县疫情防控】2026-02-18
  • 【廊坊市银行疫情,廊坊银行最新动态】2026-02-18

© 2026 转转8 京ICP备1111040123号-1